摘要
國家發改委的能耗“雙控”考核實施“紅黃綠”燈預警機制:紅燈為一級警告,表示形勢十分嚴峻,指未完成進度目標,且與目標值差距大于10%;黃燈為二級預警,表示形勢比較嚴峻,指未完成進度目標,且與目標值差距在10%以內;綠燈為三級預警,表示完成雙控進度目標的地區,說明進展總體順利。
能耗“雙控”機制是一項嚴格的環境規制政策。回溯歷史可知,一旦地方的考核績效出現預警,而后該地區必定會利用行政手段加以控制,力求完成年度目標。這種“預警-整改-達標”的觸發機制隨著“生態文明”建設理念與“雙碳”目標的不斷強化而強化。
通過梳理九個被預警省份的主要工業品產能占比發現:有色金屬、鐵合金、PVC和純堿將受到較大影響,根據這九省產能占比排序,影響排序如下:鐵合金>;有色>;純堿>;PVC>;螺紋鋼。
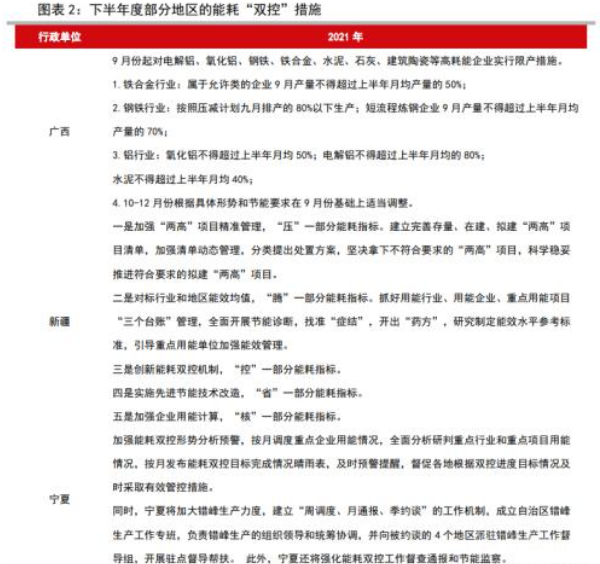
供應端仍是鋁價現階段最主要的矛盾。新疆昌吉要求全區5家企業月產量合計不能超過23.8萬噸,廣西要求電解鋁9月份產量不得超過2021年上半年月均產量的80%,能耗“雙控”趨嚴加劇電解鋁供應端緊張程度。預計各地限電限產將繼續對供應端產生沖擊。消費端來看,國內外電解鋁消費表現出較強韌性,預計后續庫存將繼續下降。綜合而言,能耗“雙控”的高壓之下,電解鋁價格有望進一步上漲。
廣西和寧夏地區作為鐵合金的主產區,限產限電將再度緊縮供給。廣西、寧夏兩地錳硅產能占全國的31%,預警高懸之下廣西要求屬于允許類的企業9月產量不得超過上半年月均產量的50%,寧夏則將加大錯峰生產力度,預計錳硅供給端將繼續收緊。硅鐵方面,寧夏、青海、陜西三個能耗“雙控”一級預警地區,占全國硅鐵產能的61%,同上邏輯,下半年供給端限產帶來的價格支持同樣值得持續關注。
8月17日發改委印發了《2021年上半年各地區能耗雙控目標完成情況晴雨表》,從能耗強度降低情況看,今年上半年,青海、寧夏、廣西、廣東、福建、新疆、云南、陜西、江蘇9個省(區)能耗強度同比不降反升,10個省份能耗強度降低率未達到進度要求,全國節能形勢十分嚴峻。文件要求,能耗強度不降反升的9省(區),對所轄能耗強度不降反升的地市州,今年暫停國家規劃布局的重大項目以外的“兩高”項目節能審查,并督促各地采取有力措施,確保完成全年能耗雙控目標特別是能耗強度降低目標任務。
1 能源消耗總量與強度“雙控”政策
(一)概念介紹
能耗雙控制度即能源消費總量和強度雙控制度,按省、自治區、直轄市行政區域設定能源消費總量和強度控制目標,對各級地方政府進行監督考核。把節能指標納入生態文明、綠色發展等績效評價指標體系,引導轉變發展理念。對重點用能單位分解能耗雙控目標,開展目標責任評價考核,推動重點用能單位加強節能管理。黨的十八屆五中全會提出實行能源消耗總量和強度“雙控”行動。隨著“雙碳”戰略的落地,“雙控”政策成為節能減排的重要抓手,政策效力日益強化。
(二)預警機制
國家發改委對各省、市、自治區的能耗“雙控”考核實施“紅黃綠”燈預警機制。具體如下:
紅燈為一級警告,表示形勢十分嚴峻,指未完成雙控進度目標,且實際值與目標值差距大于目標值10%的地區;
黃燈為二級預警,表示形勢比較嚴峻,指未完成雙控進度目標,且實際值與目標值差距在10%以內的地區;
綠燈為三級預警,表示完成雙控進度目標的地區,說明進展總體順利。
(三)預警后地方政府則會采取實質性措施
能耗“雙控”機制是一項嚴格的環境規制政策。回溯歷史可知,一旦地方的考核績效出現預警,而后該地區必定會利用行政手段加以控制,力求完成年度目標。我們認為,這種“預警-整改-達標”的觸發機制隨著“生態文明”建設理念與“雙碳”目標的不斷強化而強化。
2021年2月7日發改委發布了各地區2019年能耗消費總量和強度雙控目標考核結果,公告通報批評了內蒙古自治區(唯一)未完成雙控任務。內蒙古政府隨即于2月10日召開內蒙古雙控新聞發布會,先行確定2021年全區單位地區生產總值能耗降低3%,能耗增量控制在500噸標準煤以內的目標,并表示要制定“一攬子”政策體系。3月9日,內蒙古印發《關于確保完成“十四五”能耗雙控目標任務若干保障措施》,明確要求:
1)控制高耗能行業產業規模;
2)提高準入標準;
3)加快淘汰落后產能等多種舉措(詳見圖表1)。
從內蒙古雙控政策的細則來看,調控的重點涵蓋多種大宗商品。有的本身就是期貨上市品種,如鐵合金、電解鋁、PVC、乙二醇、純堿、焦炭,有的則是與之上市品種相關的產品,如電石、火電等。通過控制規模、壓制產能的手段勢必會逐步減少相關品種的供給。

顯然,內蒙古作為全國重要的大宗商品產區,其嚴格的產能控制增強了產品供給的剛性,對上半年大宗商品市場上漲起到了一定的推動作用。當前,經濟持續恢復,需求旺盛,許多大宗商品均處于緊平衡甚至供不應求的格局之中,在能耗控制的高壓之下,地方政府十分重視綠色發展,能耗達標的考核。如此以來,上半年雙控績效考核較差的省份就有可能像內蒙古一樣,短期內最有效的辦法就是采取限產措施。這種反饋機制將進一步傳導至大宗商品市場,強化緊供給的預期。
無獨有偶,8月17日被預警的部分省份,也隨即就“雙控”予以表態。廣西省出臺了新的雙控措施,要求從九月份開始,對電解鋁、氧化鋁、鋼鐵、水泥等高耗能企業實行限產,并給出了明確的減產標準。新疆、寧夏等被警告的自治區也做了整改部署。這些措施將在下半年對產品產生重大影響。

2 能耗雙控影響哪些商品
(一)上半年九省能耗強度不降反升
國家發展改革委辦公廳在8月17日印發了《2021年上半年各地區能耗雙控目標完成情況晴雨表》,其中指出在能耗強度降低方面,青海、寧夏、廣西、廣東、福建、新疆、云南、陜西、江蘇9個省(區)上半年能耗強度不降反升,為一級預警;在能源消費總量控制方面,青海、寧夏、廣西、廣東、福建、云南、江蘇、湖北8個省(區)為一級預警。
總結得出,能耗強度降低與能源消費總量雙一級預警的省份有青海、寧夏、廣西、廣東、福建、云南、江蘇等七個省份。僅能耗雙控降低一級預警的有新疆和陜西,證明這兩省在控制能源消費總量上取得較大進展,但是由于省內經濟結構問題導致GDP增速受到較大拖累,能耗強度降低未達標;能源消費總量控制方面一級預警的有湖北,可能是由于湖北省此前受疫情影響最大,恢復經濟的意愿較為迫切,這從上半年湖北高達28.4%的GDP增速也可以看的出來,所以其在2021年上半年上馬了較多此前因為疫情而擱置的項目,導致能源消費總量未達標。


發改委指出對于能耗強度降低預警等級為一級的省(區),即青海、寧夏、廣西、廣東、福建、新疆、云南、陜西、江蘇這九個省,2021年將暫停“兩高”項目節能審查。對于能源消費總量預警的省(區),發改委并未采取措施,意味著現階段而言能耗強度降低是更為緊急的任務。通過梳理這九個省主要工業品的產能占比可以發現,有色金屬、鐵合金、PVC和純堿將受到較大影響,根據這九省產能占比排序,影響排序如下:鐵合金>;有色>;純堿>;PVC>;螺紋鋼。
(二)未來哪些省(區)值得關注
除了半年度列舉的未達標的九個省(區)外,雙控目標完成度邊際變差的省(區)也值得關注。通過梳理一季度與半年度各地區能耗雙控目標完成情況晴雨表可以得出,福建與陜西在能耗強度降低方面從二級預警轉為一級預警;能源消費總量方面,福建、青海、寧夏從二級預警轉為一級預警,新疆、陜西、四川從三級預警變為二級預警。可能的原因在于這六個省份二季度投產項目較多,預計在半年度預警下,后續產能投產將減速。


(三)雙控政策影響哪些商品
雙控政策主要針對高能耗行業,需要關注的高能耗行業主要有六類,分別是:化學原料及化學制品制造業、黑色金屬冶煉及壓延加工業、有色金屬冶煉及壓延加工業、非金屬礦物制品業、石油加工煉焦及核燃料加工業、電力熱力的生產和供應業。對應到上市期貨上,主要有純堿、PVC、螺紋鋼、鐵合金、有色金屬、玻璃、焦炭等,我們總結了上述期貨的產能地域分布情況。

對于能耗雙控怎么控,內蒙古2021年2月份發布的文件對于我們來說有較大借鑒意義,其指出了6項措施:
(1)提高新上項目準入標準;
(2)加大化解過剩產能力度;
(3)對部分高耗能行業實行能耗總量控制;
(4)加快節能技術改造步伐;
(5)調整現行電力市場交易政策;
(6)清理整頓未批先建高耗能項目。總結而言,即是對存量高耗能項目進行審核及控制,對于存量不符合能耗要求的給予關停;以及提高對新增高耗能項目的審批門檻,高耗能項目短期難以落地。
3 能耗雙控對大宗商品的具體影響
在8月17日《2021年上半年各地區能耗雙控目標完成情況晴雨表》印發后,由于鐵合金與有色金屬在9省當中產能占比較高,鐵合金與有色金屬在當日及后期漲勢明顯強于其他品種。螺紋鋼與PVC雖然受制于國內經濟下滑在當日有所下跌,但是在之后一周內便迅速回歸漲勢,總體還是受益于能耗雙控的供給端壓制。
而回顧今年2月份以及6月份發改委公布能耗雙控結果后有色金屬以及其他工業品的走勢,發現大部分工業品還是傾向于上漲。總體而言,能耗雙控會對部分工業品供給端產生壓制,將有助于于其價格上漲。但在實際情況當中,品種由于各自的基本面不同在價格上走勢也會分化。如對于鋁鋅本身就受限電限產壓制的品種,能耗雙控無疑是火上澆油,影響幅度將會更大。我們重點對受影響較大的電解鋁、鐵合金進行分析。

(一)鋁:能耗雙控“火上澆油”,鋁價易漲難跌
能耗雙控對電解鋁供給端的沖擊無疑是“火上澆油”,經過2016-2017年供給側改革,電解鋁產能天花板已定,約為4553.8萬噸,這意味著之后新增電解鋁產能將有限。而隨著碳中和的推進,各地碳排放量大的企業將得到更加嚴厲的監管。從年初的內蒙古雙控到廣西、云南輪番發生限電限產,以及近期新疆昌吉由于能耗雙控不得已對電解鋁廠進行限產,電解鋁新增產能難以落地。
供應端仍是鋁價現階段最主要的矛盾,7月份電解鋁產量環比微降,8月份電解鋁產量也不容樂觀。新疆昌吉要求全區5家企業月產量合計不能超過23.8萬噸,廣西要求電解鋁9月份產量不得超過2021年上半年月均產量的80%,能耗雙控趨嚴加劇電解鋁供應端緊張程度。前期內蒙古、河南、貴州等地電解鋁廠陸續發生減產,預計各地限電限產將繼續對供應端產生沖擊。消費端來看,國內外電解鋁消費表現出較強韌性,目前電解鋁庫存已經下降至75萬噸以下,終端消費展現較強韌性,預計后續庫存將繼續下降。綜合而言,電解鋁供給端連續遭受沖擊,而下游消費韌性較強。此次點名的九省在電解鋁產能上占比較高,下半年能耗控制壓力較大,預計有助于電解鋁價格進一步上漲。

(二)鐵合金:地方能耗“雙控”升級,供給將再度收緊
廣西和寧夏地區作為鐵合金的主產區,限產限電將再度緊縮供給。自國家發改委公布能耗“雙控”預警后,廣西、寧夏相繼出臺能耗“雙控”方案。廣西要求屬于允許類企業的9月產量不得超過上半年月均產量的50%,寧夏則將加大錯峰生產力度,表示要扭轉能耗雙控不力的局面。廣西、寧夏兩地錳硅產能占全國的31%,能耗“雙控”一級預警高懸的壓力之下, 預計下半年錳硅供給端將繼續收緊,對價格形成有力支撐。硅鐵方面,寧夏、青海、陜西三個能耗“雙控”一級預警地區,占全國硅鐵產能的61%,同上邏輯,下半年供給端帶來的價格支持同樣值得持續關注。
免責聲明:tiegu發布的原創及轉載內容,僅供客戶參考,不作為決策建議。原創內容版權與歸tiegu所有,轉載需取得tiegu書面授權,且tiegu保留對任何侵權行為和有悖原創內容原意的引用行為進行追究的權利。轉載內容來源于網絡,目的在于傳遞更多信息,方便學習交流,并不代表tiegu贊同其觀點及對其真實性、完整性負責。如無意中侵犯了您的版權,敬請告之,核實后,將根據著作權人的要求,立即更正或者刪除有關內容。申請授權及投訴,請聯系tiegu(400-8533-369)處理。
